现货平台
中文 | English
服务热线:400-110-9771
首 页
关于交易中心
交易中心简介
交易中心资质
组织结构
公司动向
联系方式
法律声明
风险提示书
上市品种
菱镁矿石
电熔镁砂
重烧镁砂
轻烧氧化镁
规章制度
交易管理制度
交收管理制度
客户管理制度
资金管理制度
风控管理制度
其他管理制度
服务中心
在线开户
银行签约
出入金
软件下载
文档下载
联系我们
联系我们
云游大石桥
大石桥3D全景
首页
/
资讯
/
水泥行业资讯
公司公告
公司新闻
行情信息
镁行业资讯
钢铁行业资讯
水泥行业资讯
能源燃料资讯
其他行业资讯
财经新闻
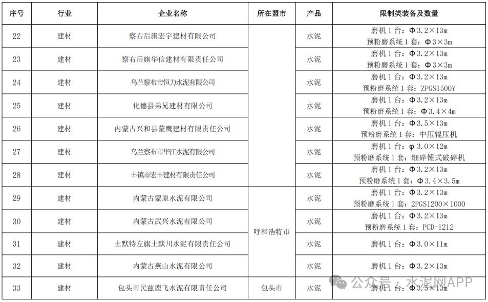
39家水泥企业列入内蒙古2025年限制类明细表
发表时间:2026-01-27
1月21日,内蒙古工信厅发布“关于2025年度执行差别电价的限制类和淘汰类(装备)企业名单的公示”。
公示显示,共计39家水泥企业列入内蒙古2025年限制类明细表。
联
系
我
们
咨询热线:
400-110-9771
客服微信:
官方公众号: